Date: 20221018
Docket: T-436-22
Citation: 2022 FC 1421
Ottawa, Ontario, October 18, 2022
PRESENT: The Honourable Madam Justice McVeigh
| BETWEEN:
|
| IGOR STUKANOV
|
| Appellant (Responding Party)
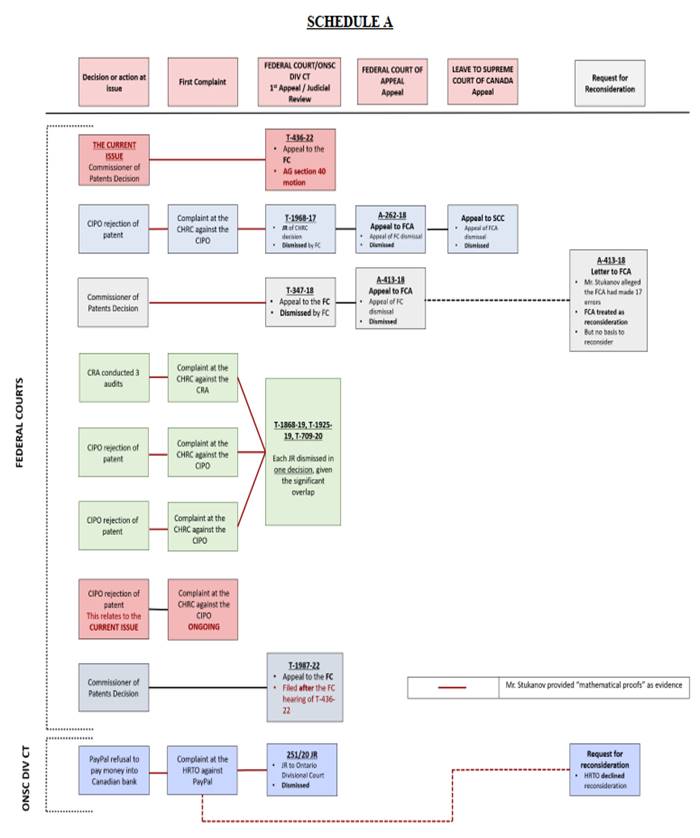
|
| and
|
| ATTORNEY GENERAL OF CANADA
|
| Respondent (Moving Party)
|
JUDGMENT AND REASONS
I.
Introduction
[1] The Respondent, the Attorney General of Canada (the “AGC”), the moving party in this appeal, brings this application under s 40 of the Federal Courts Act, RSC 1985, c F-7 [the Act] for an order declaring Mr. Stukanov, the responding party in this motion, a vexatious litigant and staying this patent appeal.
[2] The AGC also requests that this Court provide an order that no further proceedings may be instituted, as well as an order staying any previous matters in the Federal Court or Federal Court of Appeal, except without leave of the Federal Court. Regarding the Federal Court of Appeal request, this Court cannot make such an order and the Respondent must seek that separately from the Federal Court of Appeal.
[3] This motion arises out of the latest of Mr. Stukanov’s matters, which is a patent appeal, where the Commissioner of Patents rejected his patent application. The AGC argues this is another instance where Mr. Stukanov advances substantively similar arguments that are meritless. The AGC maintains that this Court has repeatedly rejected the arguments advanced by Mr. Stukanov.
[4] Mr. Stukanov opposes the AGC’s Application. He argues that his previous legal proceedings and actions do not meet the criteria set out by the Ontario Superior Court of Justice jurisprudence to declare a person vexatious. He says he has not brought any actions by his own initiative and none of the proceedings are related to one another.
[5] The AGC had sought that all costs be paid before Mr. Stukanov continue or instigate any proceedings. Since the commencement of this motion, he has paid all costs that this Court has previously awarded against him.
[6] Mr. Stukanov has instituted many proceedings. He is self-represented in this motion as well as in his other proceedings before the Federal Courts and the Ontario Divisional Court.
[7] All of his proceedings share a common reliance on “rigorous mathematical proofs”
that he prepares. Mr. Stukanov uses these mathematical proofs as evidence of discrimination. He frequently alleges bias in his appeals when the Court or decision-makers dismiss his applications or claims.
[8] For the reasons that follow, I find Mr. Stukanov vexatious. Accordingly, his ongoing actions or applications before this Court are stayed and none can be commenced without first obtaining leave.
II.
Background
[9] The Appellant, Mr. Stukanov, is an inventor. He is a citizen of Canada and self-identifies as a person of mixed identity (Russian and Jewish), and resides in Canada: Stukanov v Canada (Attorney General), 2018 FC 854 at paragraph 2 [Stukanov 1].
[10] Mr. Stukanov has conducted four unsuccessful judicial reviews in the Federal Court relating to decisions made by the Canadian Human Rights Commission (the “CHRC”). Including this appeal, he has now instituted three appeals from the Commissioner of Patents. He has appealed two decisions of the Federal Court to the Federal Court of Appeal and subsequently sought leave to appeal one dismissal to the Supreme Court of Canada. The Supreme Court of Canada dismissed that application.
[11] Prior to the present matter, Mr. Stukanov had conducted one appeal of a Commissioner of Patents decision. He appealed the Federal Court’s dismissal to the Federal Court of Appeal and then when the Federal Court of Appeal dismissed that appeal, he wrote a letter alleging the Court had made 17 errors. The Federal Court of Appeal treated the letter as a reconsideration but found there was no basis to reconsider.
[12] Since this Court heard this matter and before this decision was released, Mr. Stukanov filed yet another appeal of a decision made by the Patent Appeal Board and Commissioner of Patents. Mr. Stukanov filed that appeal on October 3, 2022 (T-1987-22).
[13] Mr. Stukanov also pursued a discrimination complaint and judicial review in Ontario. The Ontario Divisional Court found no evidence of bias and dismissed the judicial review.
[14] The current appeal that motivated the present motion before this Court is an appeal from a decision of the Commissioner of Patents. In addition to the appeal before this Court, Mr. Stukanov has commenced an additional proceeding involving the same refusal with the CHRC, alleging that the refusal of his patent is discriminatory on the basis of country of origin, citizenship, and ethnicity.
[15] Attached as Schedule A to these reasons is a chart of all the actions and applications filed by Mr. Stukanov before this Court, the Federal Court of Appeal and the Ontario Divisional Court.
[16] The AGC’s consent to make the s 40 application was signed by the Deputy Assistant Deputy Attorney General of Canada, on May 31, 2022.
III.
Issues
[17] The issue is whether this Court should issue an order pursuant to s 40 of the Act, thereby regulating Mr. Stukanov’s access to the Federal Court of Canada.
IV.
Analysis
[18] Section 40 of the Act is a guardian of community access to the Federal Court. The Federal Courts’ resources are finite, and every moment devoted to a vexatious litigant is a moment unavailable to deserving litigants (Canada v Olumide, 2017 FCA 42 at para 19 [Olumide]).
[19] The Federal Courts are a community property that exists to serve everyone, not a private resource that can be commandeered in damaging ways to advance the interests of one: Olumide at paragraph 17. As community property, courts allow unrestricted access by default: anyone with standing can start a proceeding. But those who misuse unrestricted access in a damaging way must be restrained (Olumide at para 18).
[20] Section 40 states:
| Vexatious proceedings
40 (1) If the Federal Court of Appeal or the Federal Court is satisfied, on application, that a person has persistently instituted vexatious proceedings or has conducted a proceeding in a vexatious manner, it may order that no further proceedings be instituted by the person in that court or that a proceeding previously instituted by the person in that court not be continued, except by leave of that court.
Attorney General of Canada
(2) An application under subsection (1) may be made only with the consent of the Attorney General of Canada, who is entitled to be heard on the application and on any application made under subsection (3).
Application for rescission or leave to proceed
(3) A person against whom a court has made an order under subsection (1) may apply to the court for rescission of the order or for leave to institute or continue a proceeding.
Court may grant leave
(4) If an application is made to a court under subsection (3) for leave to institute or continue a proceeding, the court may grant leave if it is satisfied that the proceeding is not an abuse of process and that there are reasonable grounds for the proceeding.
No appeal
(5) A decision of the court under subsection (4) is final and is not subject to appeal.
|
Poursuites vexatoires
40 (1) La Cour d’appel fédérale ou la Cour fédérale, selon le cas, peut, si elle est convaincue par suite d’une requête qu’une personne a de façon persistante introduit des instances vexatoires devant elle ou y a agi de façon vexatoire au cours d’une instance, lui interdire d’engager d’autres instances devant elle ou de continuer devant elle une instance déjà engagée, sauf avec son autorisation.
Procureur général du Canada
(2) La présentation de la requête visée au paragraphe (1) nécessite le consentement du procureur général du Canada, lequel a le droit d’être entendu à cette occasion de même que lors de toute contestation portant sur l’objet de la requête.
Requête en levée de l’interdiction ou en autorisation
(3) Toute personne visée par une ordonnance rendue aux termes du paragraphe (1) peut, par requête au tribunal saisi de l’affaire, demander soit la levée de l’interdiction qui la frappe, soit l’autorisation d’engager ou de continuer une instance devant le tribunal.
Pouvoirs du tribunal
(4) Sur présentation de la requête prévue au paragraphe (3), le tribunal saisi de l’affaire peut, s’il est convaincu que l’instance que l’on cherche à engager ou à continuer ne constitue pas un abus de procédure et est fondée sur des motifs valables, autoriser son introduction ou sa continuation.
Décision définitive et sans appel
(5) La décision du tribunal rendue aux termes du paragraphe (4) est définitive et sans appel.
|
[21] Section 40 of the Act allows the Court to change this default access, where appropriate. An analysis into whether the Court should use section 40 will turn on the specific factual
circumstances. No single factor is determinative, although the Federal Courts have recognized the following indicia of vexatiousness:
being admonished by other courts for engaging in vexatious and abusive behaviour (Canada (Attorney General) v Simon, 2022 FC 1135 at paragraph 27 [Simon]);
instituting frivolous, unnecessary or inappropriate proceedings (including motions, applications, actions or appeals) (Simon at para 27);
making scandalous or unsupported allegations against opposing parties (Simon at para 27);
re-litigating settled issues (Simon at para 27);
unsuccessfully appealing decisions as a matter of course (Simon at para 27);
unfounded and intemperate allegations of bias, illegality, incapacity, and fraud against other parties, tribunals, or members of the Court and assertions and reassertions of these after they have been rejected (Canada (Attorney General) v Fabrikant, 2019 FCA 198 at paragraph 26 [Fabrikant]);
a hostility to the idea that the litigant could be wrong and disparagement of all who disagree with them (Fabrikant at para 26); and
ignoring rules, court orders and/or cost awards (Simon at para 27).
[22] The fundamental question is whether the litigant’s un-governability or harmfulness to the court system is so great as to justify a leave-granting process: see Bernard v Canada, 2019 FCA 144 at paragraph 16. In Fabrikant, the Federal Court of Appeal addressed three questions in answering whether to make a vexatious litigant order (at para 19):
Is the additional layer or regulation supplied by a vexatious litigant order necessary?
Is the imposition of this regulation consistent with the purposes of section 40?
Does the litigant’s un-governability or harmfulness to the court system and its participants justify a leave-granting process for any new proceedings?
[23] A declaration a litigant is vexatious does not bar their access to the Courts but only regulates it: Fabrikant at paragraph 36.
[24] The Federal Court of Appeal has made clear that the intention of the litigant is not determinative of whether a litigant is vexatious (Olumide at para 20). A single vexatious litigant – who undoubtedly may believe that they are pursuing legitimate route of recourse – may be unintentionally gobbling up scarce judicial and registry resources to the detriment of others (Olumide at paras 20 and 33).
[25] A detailed review of Mr. Stukanov’s litigation history is necessary to determine if he needs regulating.
A.
Litigation History
(1)
T-1968-17
[26] For clarity in understanding the overlap and the relationships — CHRC complaints use Canadian Intellectual Property Office (the “CIPO”) whereas the appeals use Patent Appeal Board and Commissioner of Patents (given the Commissioner of Patents is a decision-maker at CIPO).
[27] In May 2017, Mr. Stukanov submitted a complaint to the CHRC about his treatment by the CIPO. He claimed the CIPO discriminated against him based on ethnic identity, place of origin, and/or citizenship when it denied his application for a patent. The alleged discrimination was in regards to CIPO’s rejection of his patent, “A method for oral delivery of a healing substance to a target place in gastrointestinal tract of humans or animals.”
[28] Mr. Stukanov conducted a mathematical analysis in the CHRC complaint. To complete his analysis, he selected seven other patent applications that he felt were similar to his. The applicants in these other patent applications were from countries other than Canada. All of them had been accepted, except for his, which was from Canada. From this, Mr. Stukanov concluded that the CIPO had discriminated against him on the basis of ethnicity.
[29] In the judicial review, he provided “statistical information”
demonstrating that his patent was isolated for rejection, and performed a mathematical calculation to suggest that the probability that he was discriminated against on the basis of a prohibited ground is greater than 50%.
[30] This Court dismissed Mr. Stukanov’s application for judicial review. The Court found the CHRC decision reasonable: Stukanov 1 at paragraph 2.
[31] Mr. Stukanov appealed that decision to the Federal Court of Appeal in A-262-18. In the appeal, he argued Justice Ahmed was biased, and raised new procedural arguments, which he had not raised before the Federal Court or included in his Notice of Appeal.
[32] In February 2019, the Federal Court of Appeal dismissed the appeal, finding there were no grounds to interfere with the Federal Court decision: Stukanov v Canada (Attorney General), 2019 FCA 38 [Stukanov FCA 2019].
[33] Mr. Stukanov sought leave to appeal the Federal Court of Appeal decision to the Supreme Court. That application was dismissed with costs: Igor Stukanov v Attorney General of Canada, 2019 CanLII 89654 (SCC).
(2)
T-1868, T-1925-19, T-709-20
[34] In November 2019 and June 2020, Mr. Stukanov filed three new complaints with the CHRC alleging discrimination. The CHRC dismissed all three complaints. Mr. Stukanov commenced three applications for judicial review relating to the CHRC complaints. The initial complaints made at the CHRC pertained to:
a) the Canada Revenue Agency’s (“CRA”) tax audits of a transaction involving his business (the “CRA Complaint”);
b) the CIPO’s rejection of his patent application filed in 2007 (the “First CIPO Complaint”); and
c) CIPO’s rejection of his patent application filed in 2009 (the “Second CIPO Complaint”).
[35] Due to the significant overlap in the claims, this Court issued one decision that applied to the three applications. The Court dismissed all three applications for judicial review: Stukanov v Canada (Attorney General), 2021 FC 49 [Stukanov 2021 FC].
(a)
T-1868-19: CRA Complaint
[36] Mr. Stukanov filed a CRA Complaint on May 9, 2019, alleging that the CRA discriminated against him in the provision of services by subjecting him to adverse differential treatment, contrary to s 5 of the Canadian Human Rights Act, RSC 1985, c H-6 [CHRA]. Mr. Stukanov alleged that the CRA identified a business transaction that he made in 2016 as suspicious, and audited that transaction three times between 2016 and 2018. He demanded an explanation from the CRA to justify its actions, but none was provided.
[37] In the CRA Complaint, Mr. Stukanov alleged that three prohibited grounds of discrimination – citizenship, ethnicity, and country of origin — were factors in the CRA’s adverse differential treatment. To support his claim, Mr. Stukanov relied on the following as evidence of discrimination (Stukanov 2021 FC at para 8):
a)
“statistical evidence”
that the CRA audited him more than it normally audits taxpayers in relation to the same transaction or issue;b) popular beliefs, prejudices, and stereotypes that people of some ethnicities are less honest on their taxes than people of other ethnicities, and that taxpayers with some countries of origin are less honest on their taxes than others; and
c) the CRA did not justify its actions, and thus had hidden intent.
(b)
T-1925-19: First CIPO Complaint
[38] Mr. Stukanov filed the First CIPO Complaint on August 19, 2019, alleging that the CIPO discriminated against him in the provision of services by subjecting him to adverse differential treatment, contrary to section 5 of the CHRA.
[39] The First CIPO Complaint alleged that three prohibited grounds of discrimination – citizenship, ethnicity, and country of origin – were factors in CIPO’s adverse differential treatment. To support his claim, Mr. Stukanov relied on the following as evidence of discrimination (Stukanov 2021 FC at para 14):
a)
“statistical evidence”
showing CIPO accepted more patent applications from individuals whose country of origin is not Canada;b) popular beliefs, prejudices, and stereotypes that people of some ethnicities should be treated differently than people of other ethnicities;
c) CIPO took longer to respond to Mr. Stukanov’s communications than the average time of six months;
d) CIPO took longer to examine his patent application than the average time of 3 years;
e) CIPO referred more of his patent applications to the Patent Appeal Board than the average (three out of the eight applications that he filed in Canada); and
f) CIPO refused to refer this particular patent application to the Patent Appeal Board.
(c)
T-1925-19: Second CIPO Complaint
[40] Mr. Stukanov filed the Second CIPO Complaint on February 5, 2020, alleging that CIPO discriminated against him in the provision of services by subjecting him to adverse differential treatment, contrary to s 5 of the CHRA. Mr. Stukanov argued that the CIPO engaged in acts of differential treatment in examining, and ultimately rejecting, his Canadian patent application filed in 2009.
[41] The Second CIPO Complaint alleged that three prohibited grounds of discrimination – citizenship, ethnicity, and country of origin—were factors in CIPO’s adverse differential treatment. In support of this complaint, he provided twelve items of evidence supporting his claim of discrimination (Stukanov 2021 FC at para 20).
(3)
T-347-18
[42] Mr. Stukanov has conducted one patent appeal prior to the present matter. In 2020, he commenced an appeal in relation to a rejection of a patent for a “Universal External Drive.”
[43] In his Stukanov v Canada (Attorney General), 2018 FC 1264 [Stukanov 2], Mr. Stukanov advanced three types of arguments:
a) substantive arguments that the Commissioner of Patents was incorrect, leading to his conclusion they must have been biased (at paras 10-11);
b) arguments relating to bias, which included statistical analysis (at para 23); and
c) procedural arguments that the Commissioner of Patents had not provided sufficient reasons (at para 24).
[44] The Federal Court dismissed the appeal and found the patent decision reasonable: Stukanov 2 at paragraph 2.
[45] Mr. Stukanov appealed the Federal Court’s dismissal to the Federal Court of Appeal. In his appeal argument, he advanced an argument similar to the one made in his CHRC claims and their subsequent applications for judicial review: that the Commissioner of Patents and CIPO were discriminating against him on the basis of country of origin, citizenship, and ethnic origin.
[46] The Federal Court of Appeal dismissed the appeal: Stukanov v Canada (Attorney General), 2019 FCA 278. Mr. Stukanov then wrote a letter to the Federal Court of Appeal, alleging the Court had made 17 errors. The Court of Appeal treated this as a reconsideration but found no basis to reconsider: Stukanov v Canada (Attorney General), 2019 FCA 308.
(4)
251/20 JR — Ontario Human Rights Tribunal Claim
[47] Mr. Stukanov has also pursued a discrimination complaint and subsequent application for judicial review on Ontario.
[48] He brought a discrimination complaint against PayPal in the Ontario Human Rights Tribunal (the “HRTO”). The complaint alleged that PayPal would not pay money into a Canadian bank, and that its unwillingness to do so amounted to discrimination on the basis of origin, citizenship, and ethnic origin.
[49] The HRTO dismissed the matter. Mr. Stukanov sought a reconsideration of that dismissal by providing mathematical proofs of discrimination. The HRTO declined to reconsider.
[50] Mr. Stukanov then sought judicial review of the HRTO’s decision. He alleged the Tribunal demonstrated bias by not accepting his mathematical proofs. The Divisional Court of Ontario dismissed the application, finding the decision was reasonable and that there was no evidence of bias: Stukanov v Human Rights Tribunal of Ontario, 2021 ONSC 262 (Div Ct).
(5)
T-1987-22
[51] As noted, Mr. Stukanov has filed a new appeal of the Patent Appeal Board and Commissioner of Patents decision. In that appeal, he has alleged that the decision violates “multiple laws and human rights”
, amongst other arguments.
B.
The Present Patent Appeal
[52] This s 40 motion arises in the context of a patent appeal commenced by Mr. Stukanov. The Commissioner of Patents rejected an application for a patent entitled “A low cost method for reducing rates of side effects from using drugs, healing substances and medical procedures.”
[53] Mr. Stukanov’s Memorandum of Fact and Law for the appeal contains similar arguments to the previous Memorandums of Fact and Law for the aforementioned matters.
[54] Mr. Stukanov advances substantive arguments relating to bias. He questions whether we “live in a “banana republic”, where any government official can violate any law…”
He also argues that the Commissioner of Patents has not submitted individual reasons. He submits that the Commissioner of Patents had an onus to create additional explanations under Rule 317 of the Federal Court Rules, SOR/98-106.
[55] Mr. Stukanov alleges discrimination on the basis of country origin. He argues there are seven similar patents from United States submitters, all of which have been accepted, while his has been denied. From this, he calculates:
a 100% probability that he has been discriminated against on the basis of Country/National Origin (what he terms a
“super clear link”
);greater than 90% probability on the basis of citizenship (what he terms a
“clear link”
); andgreater than 50% probability that he has been discriminated against on the basis of ethnicity (what he terms a
“reasonable link”
).
[56] As noted, Mr. Stukanov has simultaneously commenced an additional proceeding of the patent refusal at the CHRC. He advances substantively similar arguments as those that are before this Court, identifying seven patents by non-Canadians, which he considers similar to his.
[57] Mr. Stukanov submitted that he does not need this this Court’s regulation of his ability to file applications and appeals. Rather, he says the problem is that, in two decades, the CIPO did not have a single valid reason to reject his applications. Mr. Stukanov alleges that his application was never decided, so his only option is to judicially review or appeal the decision. He asks this Court not to stop his access from this avenue, as he has no other options available to him.
(1)
The Mathematical Proofs
[58] Mr. Stukanov’s mathematical proofs are perhaps the most repetitive argument across his proceedings.
[59] In T-1968-17, Mr. Stukanov argued the CHRC erred in its analysis. He asked the Court to take into account several facts, and explained the “…balance of probabilities for the link between the Applicant’s ethnicity and the different treatment will be shifted with a probability for the case. A greater than 50% and a probability for the case B less than 50%.”
He used this statement to establish proof on a balance of probabilities that there was a link between his ethnicity and the different treatment he received.
[60] In T-1868-19, he argued the CHRC arrived at the wrong decision because “the statement that the complaint is frivolous is false and contradicts… the mathematical proofs presented.”
In T-1925-19, he argued again that the CHRC erred in finding the complaint frivolous and the decision “contradicts… the mathematical proof presented.”
[61] In T-709-20 (an application for judicial review), Mr. Stukanov states yet again that the CHRC erred that “the statement that the complaint is frivolous – is false and contradicts… direct evidences presented, but also to the mathematical proof presented.”
In 251/20 JR, he argued the HRTO decision failed to deal with his mathematical proofs.
[62] In the appeal that this Motion arises from, T-436-22, Mr. Stukanov contends that there is prima facie evidence of discrimination. He provides a table with listed prohibited grounds and then estimates the “probability/certainty that a connection exists in the current case of the adverse effect discrimination.”
In response to this motion, Mr. Stukanov submits that he has presented “…multiple evidences together with rigorous mathematical proofs that the probability of discrimination is over 95%, regardless of assumptions taken, which is significantly higher than 50% threshold required on the standard of reasonableness.”
[63] The Federal Courts and the Ontario Divisional Court have rejected these proofs unequivocally and unanimously for being flawed and based on false premises. As the AGC points out, this analysis has been consistently rejected: by Justices Fothergill, Ahmed, and Pallotta of the Federal Court; by Appellate Justices Locke, Nadon, and Rivoalen of the Federal Court of Appeal, and by Justices Sachs, Lederer and Sheard of the Ontario Divisional Court. I repeat Justice Pallotta’s explicit rejection of this mathematical evidence in Stukanov 2021 FC:
[43] Moreover, in addition to the fact that Mr. Stukanov is not qualified to present opinion evidence as an expert, his alleged statistical and mathematical evidence is incapable of establishing the necessary link. In his previous judicial review proceeding against the Commissioner, Stukanov v Canada (Attorney General), 2018 FC 854, this Court noted one of the problems with the “statistical evidence” used to support Mr. Stukanov’s complaint. In that proceeding, Mr. Stukanov asserted that CIPO granted seven purportedly similar patents, suggesting that discrimination was a factor in CIPO’s refusal of his patent application. The Court noted that Mr. Stukanov confused an alleged correlation with causation (at para 19).
[44] In my view, there is a more fundamental problem with Mr. Stukanov’s alleged statistical evidence in the present cases: Mr. Stukanov has not shown any possible correlation between the bases for his complaints and a prohibited ground of discrimination. Correlation infers a relationship, or link—an interdependence between different variables or factors. Even if I were to accept that three audits of the same transaction is higher than what is “normal”, Mr. Stukanov offers nothing beyond speculation to suggest that being audited three times is correlated with discrimination based on national or ethnic origin. Similarly, even if I were to accept that CIPO took a longer time than the “average” to examine Mr.Stukanov’s patent applications, Mr. Stukanov offers nothing beyond speculation to suggest that the delay is correlated with discrimination. The fact that Mr. Stukanov’s patent applications were rejected while patents in a similar field were issued to non-Canadian inventors does not suggest a correlation between the rejection of his patent applications and his national or ethnic origin or his Canadian citizenship, as alleged in his complaints.
[45] With respect to the alleged mathematical proofs, Mr. Stukanov subjectively assigned an assumed mathematical probability to each item of evidence, and then calculated a mathematical probability for the full set, arriving at a greater than 50% probability that discrimination was a factor in the CRA’s or CIPO’s alleged adverse differential treatment. These proofs fail at the step where Mr. Stukanov subjectively assigns probabilities. For example, to calculate the probability of the “preferable hypothesis” that the prohibited grounds of discrimination were a factor in respect of the three items of evidence supporting the CRA Complaint, Mr. Stukanov used “subjective probabilities of the Appellant [that is, Mr. Stukanov] PW1=0.8, PW2=0.9, PW3=0.6 as input”, and for the “contrarian hypothesis” that prohibited grounds of discrimination were not a factor, he used complementary inputs of “PW1=0.2, PW2=0.1 and PW3=0.4”. In other words, Mr. Stukanov determined the inputs. It is not the Commission’s role to investigate hypothetical discrimination.
[64] Nonetheless, Mr. Stukanov persists in making these arguments in multiple forums. When a court or administrative body inevitably dismisses his arguments, he routinely seeks appeals, seeks judicial review, or reconsideration. The Federal Court, Federal Court of Appeal, and the Ontario Divisional Court have consistently told him these arguments cannot succeed.
[65] Mr. Stukanov’s continued persistence in using his mathematical proofs is vexatious.
[66] Mr. Stukanov argued that he has not commenced any of the proceedings through his own initiative and therefore cannot be a vexatious litigant. As I understand this submission, Mr. Stukanov believes that he has not initiated the proceedings because they arise out of administrative decisions or appeals from administrative bodies. He states that it is not his fault that his applications are rejected “without providing a single valid reason.”
[67] The implication of Mr. Stukanov’s argument is that he is forced to commence these appeals and judicial reviews, and as such, they do not constitute a proceeding as intended by s 40.
[68] The wording of s 40 is self-evident that the Court is not limited to granting s 40 orders only to plaintiffs commencing actions. The legislature chose the word “proceedings”
and it is plainly obvious that this is inclusive of the types of applications and appeals brought by Mr. Stukanov. A judicial review application, an appeal from a judicial decision, and an appeal from an administrative decision-maker are proceedings, as intended by s 40. This is further demonstrated in the jurisprudence, where this Court and the Federal Court of Appeal have granted s 40 orders in relation to judicial reviews and appeals: see Figueroa v Canada (Attorney General), 2019 FC 505 at paragraph 12; see also Coady v Canada (Attorney General), 2020 FCA 154 at paragraph 25 [Coady].
[69] The case law also demonstrates that the Court may look to the litigant’s behaviour broadly and not just the specific circumstances in which the motion arises (Canada Post Corp v Varma (2000), [2000] FCJ No 851 (QL), 2000 CanLII 15754 (FC) at para 23; Canada (Attorney General) v Hicks, 2022 FC 978 at para 44 [Hicks]). However, an order declaring a person vexatious litigant must be based on the conduct of that person in the court making that order: Coady at paragraph 29.
[70] In his written submissions, Mr. Stukanov explains that he has “no legal education”
and has little experience in dealing with legal proceedings. Though, I note in the oral hearing Mr. Stukanov explained that he has a PhD. Although his confusion is understandable, he fails to recognize that commencing judicial reviews, appeals from administrative decision-makers, and appeals of Federal Court decisions are all different types of legal proceedings.
(2)
Mr. Stukanov’s Substantive Arguments are Substantively Similar Across the Proceedings?
[71] Mr. Stukanov argues that all the legal issues that arise in his various proceeding are distinct and that each proceeding relates to different patent applications, actions, or actors. While that is strictly true, this does not mean his actions are not vexatious. A litigant may choose to appeal different decisions and institute proceedings arising from different matters, all the while behaving vexatiously.
[72] It is the substance of Mr. Stukanov’s arguments that are similar, not the proceedings themselves. He advances the same arguments, relying on the same mathematical proofs, and alleging bias where his arguments fail. This behaviour is repetitive and similar across all of his legal proceedings. Yet, in light of the continued rejection of his arguments, Mr. Stukanov continues to advance the same substantive arguments. This is vexatious.
[73] Unfortunately, it is because Mr. Stukanov fails to appreciate the repetitiveness in the substance of his arguments that a s 40 order is appropriate. In both the patent appeal in this matter and the response to the AGC’s Motion, Mr. Stukanov again relies on his mathematical arguments. As the AGC stated, the patent appeal in which this motion is brought demonstrates that he is either unable or unwilling to listen to the Court.
(3)
Mr. Stukanov Continues to Bring Meritless Appeals on the Basis of Discrimination
[74] The AGC argues that Mr. Stukanov frequently re-litigates his rejected arguments of discrimination. I agree.
[75] Mr. Stukanov’s six past proceedings, in addition to the patent appeal, which gives rise to this Motion, and the related CHRC matter, are all based on the same rejected theory of discrimination. In many of his judicial review applications, his central theory is that he receives negative decisions because of bias and discrimination in administrative tribunals.
[76] The Federal Court has firmly rejected these discrimination arguments. In Stukanov 1, Justice Ahmed commented:
[20] Moreover, it is incorrect for the Applicant to assert that there are only two possible reasons for which his patent was rejected: error, or a “hidden intent to discriminate.” This is a false dichotomy, as patent applications are complex matters and there are many reasons that an application might be rejected. The Applicant’s bald assertion about the exclusivity of these two possibilities – and his subsequent ruling out of the possibility of error – is insufficient to demonstrate the link between the denial of the Applicant’s patent and the asserted grounds of discrimination.
[77] Yet, in the appeal, which gives rise to this Motion, Mr. Stukanov has yet again alleged prima facie discrimination, advancing the same argument from Stukanov 1. He relies on the fact that seven patent applications that he believes are similar to his have a “positive status.”
The applicants for these other applications were from countries other than Canada. All of them had been accepted, except for his, which was from Canada. From this, Mr. Stukanov concludes that the CIPO has discriminated against him.
[78] In Stukanov 1 at paragraph 19, Justice Ahmed has rejected this argument, finding “the alleged correlation is not to be confused with causation; in other words, the fact that the Applicant’s patent happens to be the only one that was rejected does not mean that it was rejected on the basis of the alleged grounds of discrimination.”
[79] Bald assertions that rely on evidence, which Mr. Stukanov believes demonstrates bias is inadequate evidence. Patent applications are complex and there are many reasons that an application might be rejected: Stukanov 1 at paragraph 20.
[80] This proceeding is another instance of vexatiousness. Mr. Stukanov has again advanced substantively similar arguments that this Court has previously rejected. He either fails to understand or does not wish to understand that bald allegations are insufficient evidence to ground discrimination claims.
(4)
Mr. Stukanov Makes Unfounded and Intemperate Allegations of Bias
[81] Where the Court or decision-makers dismiss Mr. Stukanov’s arguments, he frequently responds by appealing that decision and alleging bias against the judge or decision-maker.
[82] For example, Mr. Stukanov responded to Stukanov 1 by appealing the decision to the Federal Court of Appeal, where he alleged that Justice Ahmed was biased. That allegation was rejected as unfounded: Stukanov FCA 2019 at paragraph 5.
[83] Mr. Stukanov also made intemperate remarks in relation to the CHRC and the Commissioner of Patents. In this appeal, he alleges that the AGC has committed an act of obstruction of justice, which is a criminal offence. He also says that the CHRC decision-makers have demonstrated “criminal like behaviour.”
He has repeatedly alleged bias when decision-makers disagree with him. In his Memorandum of Fact and Law in the present patent appeal, he contended that certain decision-makers are “professionally incompetent and/or strongly biased.”
[84] Here, Mr. Stukanov has yet again alleged bias. He contends that the CIPO has “very serious systemic problems”
and this Court has “been covering up all these violations, which only encouraged CIPO’s employees to commit new violations of the laws.”
These are bald allegations that are unsupported by the pleadings.
[85] As noted above since the hearing of this matter Mr. Stukanov as brought another appeal (T-1987-22) of against the Commissioner of Patents related to an April 11, 2022 Patent application.
[86] Frequently appealing decisions and alleging bias against decision-makers and judges is a hallmark of vexatiousness: Fabrikant at paragraph 26. Mr. Stukanov appears to misunderstand that rejection of his arguments is not bias. This is another indicia of vexatiousness.
V.
Conclusion
[87] Although the Federal Courts have adopted the language of “vexatious”
from section 40 of the Act, I note Associate Chief Justice Rooke’s, of the Alberta Court of Queen’s Bench, commentary on the “Trinity of Bad Litigation”
: Unrau v National Dental Examining Board, 2019 ABQB 283:
[75] Second, now that we better understand abusive litigants, it has become very obvious that many, if not most, abusive litigants do not see their litigation as either “frivolous” or “vexatious”. Instead, the opposite is true. From the perspective of many abusive litigants, their court actions are a central, if not the very defining, focus of their lives. Further, many abusive litigants actually conduct their litigation in good faith. They truly believe that their actions are correct, justified, and even necessary. There are different reasons why that may (or may not) be the case, but there is little doubt to me that many of the abusive litigants I have encountered are, in this critical sense, sincere.
[Emphasis added]
[88] This aptly describes Mr. Stukanov. He sincerely believes that his litigation is in his best interests and that he is raising legally sound arguments in response to different perceived injustices. His proceedings are not purposely antagonistic, nor does he appear to be persistently going after the AGC with ill intentions. The circumstances are unfortunate.
[89] Mr. Stukanov is correct that he does not meet all of the indicia of a vexatious litigant. However, the case law is clear that any one such factor is sufficient to lead to a finding that a litigant is vexatious: Hicks at paragraph 33. His repetitive behaviour is sufficient to declare him vexatious.
[90] All three questions from Fabrikant are answered in the affirmative. The additional layer of regulation is necessary here. The imposition of the regulation is consistent with the legislation. Finally, a review of the proceedings demonstrates that Mr. Stukanov’s un-governability is harmful to the court system and the AGC.
[91] “At a certain point, enough is enough and practicality must prevail”
(Simon v Canada (Attorney General), 2019 FCA 28 at para 16). It is just in these circumstances to issue a s 40 order. Although I appreciate that Mr. Stukanov believes he has sincere intent in his legal pursuits, forcing the AGC continuously to defend unmeritorious or duplicative litigation, all the while draining the resources of this Court, cannot be permitted to continue.
[92] Accordingly, Mr. Stukanov requires this Court’s regulation and should be prohibited from instituting or continuing litigation in this Court without leave. Any proceedings instituted by Mr. Stukanov in this Court and currently ongoing before this Court are stayed.
[93] Mr. Stukanov still has access to justice, he just must first seek leave from the Court before he can initiate or continue an action.
VI.
Costs
[94] The AGC sought costs in the lump sum amount of $1,000.00. Given that Mr. Stukanov is self-represented, I will award costs in the amount of $500.00 inclusive lump sum to be paid forthwith by Igor Stukanov to the Attorney General of Canada.
JUDGMENT IN T-436-22
THIS COURT’S JUDGMENT is that:
Igor Stukanov is declared a vexatious litigant and may not commence any proceedings in this court with out first obtaining leave to do so;
Any proceedings now before the Court are stayed and may not be continued without leave of this Court;
Costs are payable of $500.00 inclusive lump sum to be paid forthwith by Igor Stukanov to the Attorney General of Canada.
"Glennys L. McVeigh"
Judge
FEDERAL COURT
SOLICITORS OF RECORD
| Docket:
|
T-436-22
|
| STYLE OF CAUSE:
|
IGOR STUKANOV v ATTORNEY GENERAL OF CANADA
|
| PLACE OF HEARING:
|
HELD BY VIDEOCONFERENCE
|
| DATE OF HEARING:
|
SEPTEMBER 13, 2022
|
| JUDGMENT AND REASONS:
|
MCVEIGH J.
|
| DATED:
|
october 18, 2022
|
APPEARANCES:
| Mr. Igor Stukanov
|
For The Applicant,
ON HIS OWN BEHALF
|
| Mr. James Schneider
|
For The Respondent
|
SOLICITORS OF RECORD:
| Attorney General of Canada
Toronto, Ontario
|
For The Respondent
|