Décisions de la Cour fédérale

Informations sur la décision

Contenu de la décision

Date : 20221018


Dossier : T‑436‑22

Référence : 2022 CF 1421

[TRADUCTION FRANÇAISE]

Ottawa (Ontario), le 18 octobre 2022

En présence de madame la juge McVeigh

ENTRE :

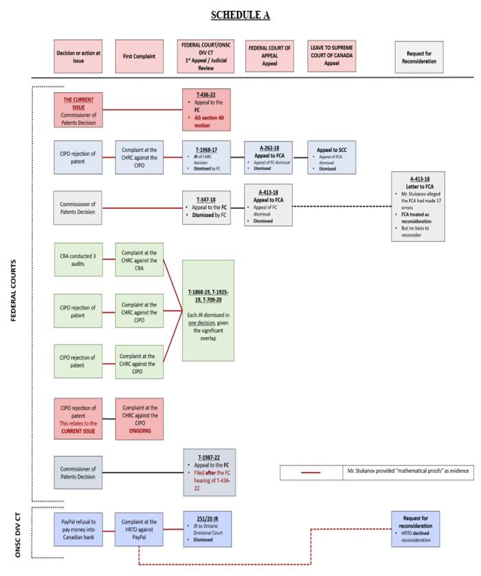
IGOR STUKANOV

appelant / intimé dans la requête

et

LE PROCUREUR GÉNÉRAL DU CANADA

intimé / requérant

JUGEMENT ET MOTIFS

I. Introduction

[1] L’intimé, le procureur général du Canada (le PGC), qui est aussi requérant dans le présent appel, a déposé la présente requête en vertu de l’article 40 de la Loi sur les Cours fédérales, LRC 1985, c F‑7 [la Loi] pour obtenir une ordonnance déclarant que M. Stukanov, l’intimé dans la requête, est un plaideur quérulent, et pour suspendre le présent appel d’une décision relative à une demande de brevet.

[2] Le PGC demande également à la Cour d’ordonner qu’aucune autre instance ne soit engagée, ainsi que de suspendre toute affaire antérieure instruite devant la Cour fédérale ou la Cour d’appel fédérale, sauf avec l’autorisation expresse de la Cour fédérale. En ce qui concerne la requête relative à la Cour d’appel fédérale, notre Cour n’est pas en mesure de rendre une telle ordonnance; l’intimé devra donc déposer une requête distincte devant la Cour d’appel fédérale.

[3] La présente requête découle du traitement de la dernière action engagée par M. Stukanov, à savoir un appel en matière de brevet interjeté en raison du rejet par le commissaire aux brevets d’une demande de brevet déposée par M. Stukanov. Le PGC soutient qu’il s’agit d’un autre cas où M. Stukanov avance des arguments très similaires qui sont sans fondement. Le PGC maintient que notre Cour a rejeté à plusieurs reprises les arguments avancés par M. Stukanov.

[4] M. Stukanov s’oppose à la requête du PGC. Il fait valoir que les instances et actions judiciaires qu’il a engagées antérieurement ne répondent pas aux critères établis par la jurisprudence de la Cour supérieure de justice de l’Ontario pour qu’une personne soit déclarée quérulente. Il affirme qu’il n’a engagé aucune action de sa propre initiative et qu’aucune des instances engagées n’est liée à une autre.

[5] Le PGC a demandé à ce que tous les dépens soient payés avant que M. Stukanov ne continue ou n’engage une quelconque instance. Depuis l’introduction de la présente requête, ce dernier a payé tous les dépens que la Cour lui avait imposés.

[6] M. Stukanov a engagé de nombreuses instances. Il se représente lui‑même en l’espèce, de même que dans les autres instances engagées devant les Cours fédérales et la Cour divisionnaire de l’Ontario.

[7] Toutes les instances engagées par M. Stukanov ont en commun de s’appuyer sur des [traduction] « preuves mathématiques rigoureuses » qu’il prépare. M. Stukanov produit ces preuves mathématiques pour établir l’existence de discrimination. Il invoque fréquemment la partialité dans ses appels, lorsque la Cour ou les décideurs rejettent ses demandes ou ses réclamations.

[8] Pour les motifs qui suivent, je considère que M. Stukanov est un plaideur quérulent. En conséquence, toute action ou requête engagée devant la Cour sont suspendues et aucune ne peut être introduite sans l’obtention préalable d’une autorisation de la Cour.

II. Contexte

[9] L’appelant, M. Stukanov, est un inventeur. Il est citoyen canadien et s’identifie comme une personne ayant des origines mixtes (russe et juive) : Stukanov c Canada (Procureur général), 2018 cf. 854 au para 2 [Stukanov 1].

[10] M. Stukanov a introduit quatre demandes de contrôle judiciaire infructueuses devant la Cour fédérale, lesquelles concernaient des décisions rendues par la Commission canadienne des droits de la personne (la CCDP). Si l’on prend en compte le présent appel, il a maintenant interjeté trois appels contre le commissaire aux brevets. Il a interjeté appel de deux décisions de la Cour fédérale devant la Cour d’appel fédérale, et a ensuite demandé l’autorisation de faire appel du rejet d’une action devant la Cour suprême du Canada. La Cour suprême du Canada a rejeté cette demande.

[11] Avant l’introduction du présent appel, M. Stukanov avait une fois déjà interjeté appel d’une décision du commissaire aux brevets. Il a fait appel devant la Cour d’appel fédérale de la décision de la Cour fédérale de rejeter sa demande et, lorsque la Cour d’appel fédérale a rejeté cet appel, il a écrit une lettre dans laquelle il alléguait que la Cour avait commis 17 erreurs. La Cour d’appel fédérale a considéré la lettre comme un motif de réexamen de la décision, mais a estimé qu’il n’y avait pas lieu de procéder à un réexamen.

[12] Entre le moment où la Cour a traité cette affaire et celui où cette décision a été rendue, M. Stukanov a déposé une autre demande d’appel contre une décision rendue par la Commission d’appel des brevets et le commissaire aux brevets. M. Stukanov a déposé cette demande d’appel le 3 octobre 2022 (T‑1987‑22).

[13] M. Stukanov a également déposé une plainte pour discrimination et demandé un contrôle judiciaire en Ontario. La Cour divisionnaire de l’Ontario n’a constaté aucune preuve de partialité et a rejeté la demande de contrôle judiciaire.

[14] L’appel ayant motivé l’introduction de la présente requête devant la Cour est l’appel d’une décision du commissaire aux brevets. Outre l’appel interjeté devant notre Cour, M. Stukanov a engagé auprès de la CCDP une autre instance concernant la même décision, alléguant que le refus du brevet est discriminatoire et fondé sur son origine, sa citoyenneté et son appartenance ethnique.

[15] L’annexe A des présents motifs contient un tableau de toutes les actions et demandes déposées par M. Stukanov devant notre Cour, devant la Cour d’appel fédérale et devant la Cour divisionnaire de l’Ontario.

[16] Le consentement du PGC à déposer la présente requête au titre de l’article 40 a été signé par le procureur général adjoint du Canada en date du 31 mai 2022.

III. Question en litige

[17] La question est de savoir si la Cour doit rendre une ordonnance en vertu de l’article 40 de la Loi, en vue de contrôler l’accès de M. Stukanov à la Cour fédérale du Canada.

IV. Analyse

[18] L’article 40 de la Loi garantit l’accès des membres d’une communauté à la Cour fédérale. Les Cours fédérales disposent de ressources limitées, et chaque moment consacré à un plaideur quérulent n’est pas consacré à un plaideur méritant (Canada c Olumide, 2017 CAF 42 au para 19 [Olumide]).

[19] Les Cours fédérales sont un bien collectif dont la mission est de servir tout un chacun, et non une ressource privée qui peut être exploitée à tort pour promouvoir les intérêts d’une personne : Olumide, au para 17. Les cours de justice, à titre de bien collectif, ouvrent par défaut leurs portes à tous, sans restrictions : toute personne ayant qualité pour agir peut engager une instance. Mais les personnes qui abusent de cet accès illimité d’une manière préjudiciable doivent être freinées. (Olumide, au para 18).

[20] L’article 40 est ainsi libellé :

Poursuites vexatoires

40 (1) La Cour d’appel fédérale ou la Cour fédérale, selon le cas, peut, si elle est convaincue par suite d’une requête qu’une personne a de façon persistante introduit des instances vexatoires devant elle ou y a agi de façon vexatoire au cours d’une instance, lui interdire d’engager d’autres instances devant elle ou de continuer devant elle une instance déjà engagée, sauf avec son autorisation.

Procureur général du Canada

(2) La présentation de la requête visée au paragraphe (1) nécessite le consentement du procureur général du Canada, lequel a le droit d’être entendu à cette occasion de même que lors de toute contestation portant sur l’objet de la requête.

Requête en levée de l’interdiction ou en autorisation

(3) Toute personne visée par une ordonnance rendue aux termes du paragraphe (1) peut, par requête au tribunal saisi de l’affaire, demander soit la levée de l’interdiction qui la frappe, soit l’autorisation d’engager ou de continuer une instance devant le tribunal.

Pouvoirs du tribunal

(4) Sur présentation de la requête prévue au paragraphe (3), le tribunal saisi de l’affaire peut, s’il est convaincu que l’instance que l’on cherche à engager ou à continuer ne constitue pas un abus de procédure et est fondée sur des motifs valables, autoriser son introduction ou sa continuation.

Décision définitive et sans appel

(5) La décision du tribunal rendue aux termes du paragraphe (4) est définitive et sans appel.

Vexatious proceedings

40 (1) If the Federal Court of Appeal or the Federal Court is satisfied, on application, that a person has persistently instituted vexatious proceedings or has conducted a proceeding in a vexatious manner, it may order that no further proceedings be instituted by the person in that court or that a proceeding previously instituted by the person in that court not be continued, except by leave of that court.

Attorney General of Canada

(2) An application under subsection (1) may be made only with the consent of the Attorney General of Canada, who is entitled to be heard on the application and on any application made under subsection (3).

Application for rescission or leave to proceed

(3) A person against whom a court has made an order under subsection (1) may apply to the court for rescission of the order or for leave to institute or continue a proceeding.

Court may grant leave

(4) If an application is made to a court under subsection (3) for leave to institute or continue a proceeding, the court may grant leave if it is satisfied that the proceeding is not an abuse of process and that there are reasonable grounds for the proceeding.

No appeal

(5) A decision of the court under subsection (4) is final and is not subject to appeal.

[21] L’article 40 de la Loi permet à la Cour de modifier cet accès par défaut lorsque nécessaire. L’analyse permettant de déterminer si la Cour doit modifier l’accès d’une personne à la justice, tel que prévu par l’article 40, dépend des circonstances factuelles particulières de l’affaire. Aucun facteur n’est déterminant à lui seul, mais les Cours fédérales ont relevé certains indices de conduite vexatoire, comme le fait :

  • d’être sermonné par d’autres tribunaux pour avoir eu un comportement vexatoire et abusif (Canada (Procureur général) c Simon, 2022 cf. 1135 au para 27 [Simon]);

  • d’intenter des poursuites frivoles, inutiles ou inappropriées (y compris des requêtes, des demandes, des actions ou des appels) (Simon, au para 27);

  • de faire des allégations scandaleuses ou non fondées contre les parties adverses (Simon, au para 27);

  • de remettre en litige des questions déjà tranchées (Simon, au para 27);

  • d’interjeter couramment et systématiquement appel de décisions (Simon, au para 27);

  • [de faire des] allégations dénuées de fondement et excessives de partialité, d’illégalité, d’incompétence et de fraude visant des membres de la Cour et la répétition de ces allégations pourtant rejetées (Canada (Procureur général) c Fabrikant, 2019 CAF 198 au para 26 [Fabrikant]);

  • [de faire preuve d’]hostilité à l’idée d’avoir tort et [de dénigrer] tous ceux qui ne partagent pas son avis (Fabrikant, au para 26);

  • de faire fi des règles ou des ordonnances des tribunaux et de refuser de payer les dépens (Simon, au para 27).

[22] La question fondamentale est de savoir si le plaideur est incontrôlable ou nuisible au système judiciaire au point qu’il soit justifié de lui imposer d’obtenir une autorisation : voir Bernard c Canada, 2019 CAF 144, au para 16. Dans l’affaire Fabrikant, la Cour d’appel fédérale a répondu à trois questions pour déterminer s’il y avait lieu de rendre une ordonnance pour plaideur quérulent (au para 19) :

  • L’encadrement supplémentaire qui découle de la déclaration de plaideur quérulent est‑il nécessaire?

  • Le prononcé de l’ordonnance respecte‑t‑il l’objet de [l’article 40]?

  • Le plaideur est‑il incontrôlable ou nuisible au système judiciaire et à ses participants au point qu’il est justifié de lui imposer l’obligation d’obtenir une autorisation pour exercer tout nouveau recours?

[23] Une ordonnance ne bloque pas l’accès aux tribunaux au plaideur qui a été déclaré quérulent, elle ne fait qu’en contrôler l’accès : Fabrikant, au para 36.

[24] La Cour d’appel fédérale a clairement indiqué que l’intention du plaideur n’est pas un élément permettant de déterminer si un plaideur est quérulent (Olumide, au para 20). Un seul plaideur quérulent – lequel peut sans aucun doute avoir la conviction de suivre une voie de recours légitime – peut involontairement engloutir les ressources limitées du tribunal et du greffe au détriment d’autres personnes (Olumide, aux para 20 et 33).

[25] Un examen détaillé de l’historique des litiges de M. Stukanov est nécessaire pour déterminer si son accès aux tribunaux doit être contrôlé.

A. Historique des litiges

(1) T‑1968‑17

[26] Pour une meilleure compréhension des interactions et des chevauchements entre les instances engagées, notons que les plaintes de la CCDP sont traitées par l’Office de la propriété intellectuelle du Canada (l’OPIC), tandis que les appels sont traités par la Commission d’appel des brevets et le commissaire aux brevets (étant donné que le commissaire aux brevets est un décideur à l’OPIC).

[27] En mai 2017, M. Stukanov a déposé une plainte auprès de la CCDP concernant le traitement que lui avait réservé l’OPIC. Il a affirmé que l’OPIC avait fait preuve de discrimination à son égard, en raison de son identité ethnique, de son lieu d’origine ou de sa citoyenneté, lorsqu’il a rejeté sa demande de brevet. La discrimination alléguée concernait le rejet par l’OPIC de sa demande de brevet intitulée [traduction] « procédé d’administration orale d’une substance curative à un endroit précis du tractus gastro‑intestinal des humains ou des animaux ».

[28] M. Stukanov a présenté une analyse mathématique dans la plainte à la CCDP. Pour compléter son analyse, il a sélectionné sept autres demandes de brevet qu’il jugeait similaires à la sienne. Les auteurs de ces autres demandes de brevet étaient originaires de pays autres que le Canada. Toutes ont été acceptées, à l’exception de la sienne, qui provenait du Canada. M. Stukanov en a conclu que l’OPIC avait exercé à son encontre une discrimination fondée sur son origine ethnique.

[29] Dans le cadre du contrôle judiciaire, il a fourni des [traduction] « informations statistiques » pour démontrer que son brevet avait été mis de côté pour être rejeté et a effectué un calcul mathématique indiquant que la probabilité qu’il ait fait l’objet d’une discrimination fondée sur un motif de distinction illicite était supérieure à 50 %.

[30] La Cour a rejeté la demande de contrôle judiciaire de M. Stukanov. La Cour a estimé que la décision de la CCDP était raisonnable : Stukanov 1, au para 2.

[31] M. Stukanov a fait appel de cette décision devant la Cour d’appel fédérale dans l’affaire A‑262‑18. Dans le cadre de son appel, il a soutenu que le juge Ahmed était partial et a soulevé de nouveaux arguments procéduraux qu’il n’avait ni soulevés devant la Cour fédérale ni inclus dans son avis d’appel.

[32] En février 2019, la Cour d’appel fédérale a rejeté cet appel, estimant qu’il n’y avait aucun motif qui justifiait de modifier la décision de la Cour fédérale : Stukanov c Canada (Procureur général), 2019 CAF 38 [Stukanov CAF 2019].

[33] M. Stukanov a demandé l’autorisation de faire appel de la décision de la Cour d’appel fédérale devant la Cour suprême. Ce recours a été rejeté avec dépens : Igor Stukanov c Procureur général du Canada, 2019 CanLII 89654 (CSC).

(2) T‑1868, T‑1925‑19, T‑709‑20

[34] En novembre 2019 et en juin 2020, M. Stukanov a déposé trois nouvelles plaintes auprès de la CCDP pour discrimination. La CCDP a rejeté les trois plaintes. M. Stukanov a introduit trois demandes de contrôle judiciaire concernant les plaintes déposées auprès de la CCDP. Les plaintes initiales déposées auprès de la CCDP portaient sur les éléments suivants :

  • a)des contrôles fiscaux effectués par l’Agence du revenu du Canada (l’ARC) sur une transaction impliquant son entreprise (la plainte contre l’ARC);

  • b)le rejet par l’OPIC d’une demande de brevet déposée par M. Stukanov en 2007 (la première plainte contre l’OPIC);

  • c)le rejet par l’OPIC d’une demande de brevet déposée par M. Stukanov en 2009 (la deuxième plainte contre l’OPIC).

[35] En raison d’un chevauchement important entre les demandes, la Cour a rendu une seule décision s’appliquant aux trois demandes. La Cour a rejeté les trois demandes de contrôle judiciaire : Stukanov c Canada (Procureur général), 2021 cf. 49 [Stukanov 2021 cf.].

(a) T‑1868‑19 : Plainte contre l’ARC

[36] M. Stukanov a déposé une plainte contre l’ARC le 9 mai 2019, dans laquelle il alléguait que l’ARC avait fait preuve de discrimination à son endroit dans le cadre de la fourniture de services, en le soumettant à un traitement défavorable, en violation de l’article 5 de la Loi canadienne sur les droits de la personne, LRC 1985, c H‑6 [la LCDP]. M. Stukanov a allégué que l’ARC avait relevé une transaction commerciale qu’il avait effectuée en 2016 comme étant suspecte et qu’elle avait soumis cette transaction à trois vérifications entre 2016 et 2018. Il a exigé des explications de la part de l’ARC pour justifier ses actions, mais aucune ne lui a été fournie.

[37] La première plainte concernant l’OPIC alléguait que trois motifs de distinction illicite, à savoir la citoyenneté, l’ethnicité et le pays d’origine, avaient constitué des facteurs dans le traitement défavorable par l’OPIC. À l’appui de son allégation, M. Stukanov a invoqué les éléments suivants comme preuve de discrimination : (Stukanov 2021 cf., au para 8) :

  • a)une « preuve statistique » que l’ARC l’avait vérifié plus qu’elle ne vérifie normalement les contribuables relativement à la même transaction ou à la même question;

  • b)les croyances populaires, les préjugés et les stéréotypes selon lesquels les gens de certaines ethnies sont moins honnêtes sur le plan fiscal que les gens d’autres ethnies, et que les contribuables de certains pays d’origine sont moins honnêtes sur le plan fiscal que d’autres;

  • c)le fait l’ARC n’avait pas justifié ses actions et avait donc une intention cachée.

(b) T‑1925‑19 : La première plainte contre l’OPIC

[38] M. Stukanov a déposé la première plainte concernant l’OPIC le 19 août 2019, dans laquelle il alléguait que l’OPIC l’avait traité de façon discriminatoire dans la fourniture de services en le soumettant à un traitement défavorable, en violation de l’article 5 de la LCDP.

[39] La première plainte concernant l’OPIC alléguait que trois motifs de distinction illicite, à savoir la citoyenneté, l’ethnicité et le pays d’origine, avaient constitué des facteurs dans le traitement défavorable par l’OPIC. À l’appui de son allégation, M. Stukanov a invoqué les éléments suivants comme preuve de discrimination : (Stukanov 2021 cf., au para 14) :

  • a)une « preuve statistique » montrant que l’OPIC avait accepté plus de demandes de brevets de personnes dont le pays d’origine n’était pas le Canada;

  • b)les croyances populaires, les préjugés et les stéréotypes selon lesquels les personnes de certaines ethnies devraient être traitées différemment de celles des autres ethnies;

  • c)le fait que l’OPIC avait mis plus de temps à répondre aux communications de M. Stukanov que le délai moyen de six mois;

  • d)le fait que l’OPIC a mis plus de temps à examiner sa demande de brevet que le délai moyen de trois ans.

  • e)le fait que l’OPIC avait renvoyé plus de ses demandes de brevet à la Commission d’appel des brevets que la moyenne (trois demandes sur les huit qu’il avait déposées au Canada);

  • f)le fait que l’OPIC avait refusé de renvoyer cette demande de brevet particulière à la Commission d’appel des brevets.

(c) T‑1925‑19 : Deuxième plainte contre l’OPIC

[40] M. Stukanov a déposé la deuxième plainte concernant l’OPIC le 5 février 2020, dans laquelle il alléguait que l’OPIC l’avait traité de façon discriminatoire dans la fourniture de services en le soumettant à un traitement défavorable, en violation de l’article 5 de la LCDP. M. Stukanov a allégué que l’OPIC s’était livré à des actes de traitement défavorable en examinant, et finalement en rejetant, sa demande de brevet canadien déposée en 2009.

[41] La deuxième plainte concernant l’OPIC alléguait que trois motifs de distinction illicite, à savoir la citoyenneté, l’ethnicité et le pays d’origine, avaient constitué des facteurs dans le traitement défavorable par l’OPIC. À l’appui de son allégation de discrimination, M. Stukanov a invoqué douze éléments de preuve (Stukanov 2021 cf., au para 20).

(3) T‑347‑18

[42] Avant d’entreprendre le présent recours, M. Stukanov a fait appel d’une décision relative à un brevet. En 2020, il a fait appel d’une décision concernant le rejet d’une demande de brevet pour un « lecteur externe universel ».

[43] Dans l’arrêt Stukanov c Canada (Procureur général), 2018 cf. 1264 [Stukanov 2], M. Stukanov a présenté trois types d’arguments :

  • a)des arguments de fond selon lesquels la commissaire aux brevets faisait erreur, ce qui l’a amené à conclure qu’elle devait être partiale (aux para 10‑11);

  • b)des arguments relatifs à la partialité, y compris l’analyse statistique (au para 23);

  • c)des arguments procéduraux selon lesquels le commissaire aux brevets n’avait pas fourni de motifs suffisants (au para 24).

[44] La Cour fédérale a rejeté l’appel et jugé raisonnable la décision relative au brevet : Stukanov 2, au para 2.

[45] M. Stukanov a interjeté appel devant la Cour d’appel fédérale de la décision de la Cour fédérale de rejeter son appel. Dans son plaidoyer d’appel, il a avancé un argument similaire à celui présenté dans ses plaintes auprès de la CCDP et dans les demandes de contrôle judiciaire qui ont suivi, soit que le commissaire aux brevets et l’OPIC avaient exercé à son encontre une discrimination fondée sur son pays d’origine, sa citoyenneté et son origine ethnique.

[46] La Cour d’appel fédérale a rejeté l’appel : Stukanov c Canada (Procureur général), 2019 CAF 278. M. Stukanov a ensuite écrit une lettre à la Cour d’appel fédérale, alléguant que la Cour avait commis 17 erreurs. La Cour d’appel a considéré la lettre comme une requête en réexamen de la décision, mais a estimé qu’il n’y avait pas lieu de la réexaminer : Stukanov c Canada (Procureur général), 2019 CAF 308.

(4) 251/20 JR – Requête auprès du Tribunal des droits de la personne de l’Ontario

[47] M. Stukanov a également déposé en Ontario une plainte pour discrimination, puis une demande de contrôle judiciaire de la décision relative à cette plainte.

[48] Il a déposé devant le Tribunal des droits de la personne de l’Ontario (le TDPO) une plainte pour discrimination contre PayPal. M. Stukanov avançait dans sa plainte que PayPal refusait de lui verser un montant d’argent parce qu’il possédait un compte de banque canadien et que ce refus constituait une discrimination fondée sur l’origine, la citoyenneté et l’origine ethnique.

[49] Le TDPO a rejeté sa plainte. M. Stukanov a alors demandé un réexamen de cette décision, en produisant des preuves mathématiques de la discrimination alléguée. Le TDPO a refusé de réexaminer la décision.

[50] M. Stukanov a alors demandé un contrôle judiciaire de la décision du TDPO. Il a fait valoir que le Tribunal avait fait preuve de partialité en n’acceptant pas ses preuves mathématiques. La Cour divisionnaire de l’Ontario a rejeté la demande, estimant que la décision était raisonnable et qu’il n’y avait aucune preuve de partialité : Stukanov v Human Rights Tribunal of Ontario, 2021 ONSC 262 (Cour div).

(5) T‑1987‑22

[51] Comme nous l’avons indiqué, M. Stukanov a interjeté appel contre la décision de la Commission d’appel des brevets et du commissaire aux brevets. Dans le cadre de cet appel, il a affirmé que la décision violait [traduction] « plusieurs lois et droits de la personne », entre autres arguments.

B. Le présent appel relatif à une demande de brevet

[52] La présente requête en vertu de l’article 40 découle d’un appel interjeté par M. Stukanov relativement au refus d’une demande de brevet. Le commissaire aux brevets a rejeté une demande de brevet intitulée [traduction] « procédé peu coûteux pour réduire les risques d’effets secondaires liés à l’utilisation de médicaments, de substances curatives et de procédures médicales ».

[53] Le mémoire des faits et du droit de M. Stukanov produit dans le cadre de l’appel contient des arguments similaires à ceux exposés dans les mémoires présentés pour les affaires susmentionnées.

[54] M. Stukanov y avance des arguments de fond concernant la partialité. Il se questionne sur le fait que nous [traduction] « vivons dans une “république de bananes” où n’importe quel fonctionnaire peut violer n’importe quelle loi ». Il affirme également que le commissaire aux brevets n’a pas présenté de motifs individuels. Il soutient qu’il incombait au commissaire aux brevets de fournir des explications supplémentaires en vertu de l’article 317 des Règles des Cours fédérales, DORS/98‑106.

[55] M. Stukanov allègue qu’il est victime de discrimination fondée sur son pays d’origine. Il fait valoir qu’il existe sept brevets similaires déposés par des entreprises américaines, qui ont tous été acceptés, alors que le sien a été refusé. À partir de là, il calcule :

  • une probabilité de 100 % qu’il ait fait l’objet d’une discrimination fondée sur le pays ou l’origine nationale (ce qu’il appelle une [traduction] « corrélation très claire »);

  • une probabilité supérieure à 90 % qu’il ait fait l’objet d’une discrimination fondée sur la citoyenneté (ce qu’il appelle une [traduction] « corrélation claire »);

  • une probabilité supérieure à 50 % qu’il ait fait l’objet d’une discrimination fondée sur l’origine ethnique (ce qu’il appelle une [traduction] « corrélation raisonnable »).

[56] Comme nous l’avons indiqué plus haut, M. Stukanov a simultanément engagé une instance supplémentaire auprès de la CCDP à la suite de la décision de refus de la demande de brevet. Il avance des arguments très similaires à ceux présentés devant la Cour, ciblant sept brevets qu’il considère comme similaires au sien et qui ont été obtenus par des non‑Canadiens.

[57] M. Stukanov a fait valoir qu’il n’avait pas besoin que la Cour contrôle sa capacité à déposer des requêtes et à interjeter appel de décisions. Selon lui, le problème réside plutôt dans le fait que, depuis deux décennies, l’OPIC n’a jamais donné une seule raison valable pour justifier le rejet de ses demandes. M. Stukanov affirme que sa demande n’a jamais fait l’objet d’une décision et qu’il n’a donc d’autre choix que de demander un contrôle judiciaire ou de faire appel de la décision. Il demande à la Cour de ne pas l’empêcher d’accéder à cette solution, étant donné qu’il n’a pas d’autres options à sa disposition.

(1) Les preuves mathématiques

[58] Les preuves mathématiques produites par M. Stukanov sont probablement l’argument le plus répétitif utilisé dans le cadre des instances engagées.

[59] Dans le dossier T‑1968‑17, M. Stukanov a fait valoir que la CCDP avait commis une erreur dans son analyse. Il a demandé à la Cour d’examiner plusieurs faits et a expliqué que [traduction] « […] la prépondérance des probabilités relative à la corrélation entre l’origine ethnique du demandeur et la différence de traitement sera marquée par une probabilité plus élevée pour l’affaire A, soit supérieure à 50 %, et une probabilité inférieure pour le cas B, soit moins de 50 % ». Il a utilisé cette déclaration pour établir la preuve, selon la prépondérance des probabilités, qu’il existait un lien entre son origine ethnique et la différence de traitement dont il a fait l’objet.

[60] Dans le dossier T‑1868‑19, il soutient que la CCDP a pris la mauvaise décision parce que [traduction] « l’affirmation selon laquelle la plainte est frivole est fausse et contredit […] les preuves mathématiques présentées ». Dans le dossier T‑1925‑19, il fait de nouveau valoir que la CCDP a commis une erreur en jugeant sa plainte frivole et que la décision « contredit […] la preuve mathématique présentée ».

[61] Dans le dossier T‑709‑20 (une requête en contrôle judiciaire), M. Stukanov affirme une fois de plus que la CCDP a commis une erreur en déclarant que [traduction] « l’affirmation selon laquelle la plainte est frivole est fausse et contredit […] les preuves directes produites, ainsi que la preuve mathématique présentée » Dans le dossier de 251/20 JR, il affirme que le TDPO n’avait pas tenu compte de ses preuves mathématiques dans sa décision.

[62] Dans l’appel dont découle la présente requête, soit le dossier T‑436‑22, M. Stukanov soutient qu’il existe une preuve prima facie de discrimination. Il fournit un tableau des motifs de distinction illicite énumérés et évalue ensuite la [traduction] « probabilité/certitude qu’une corrélation existe dans le présent cas de discrimination par suite d’un effet préjudiciable ». Pour défendre son point de vue, M. Stukanov fait valoir qu’il a présenté [traduction] « de multiples preuves ainsi que des preuves mathématiques rigoureuses selon lesquelles la probabilité de discrimination est supérieure à 95 %, quelles que soient les hypothèses retenues, ce qui est nettement plus élevé que le seuil de 50 % exigé par la norme de la décision raisonnable ».

[63] Les Cours fédérales et la Cour divisionnaire de l’Ontario ont rejeté ces preuves sans équivoque et à l’unanimité, au motif qu’elles étaient sans fondement et basées sur des suppositions fantaisistes. Comme le souligne le PGC, l’analyse de M. Stukanov a été systématiquement rejetée : par les juges Fothergill, Ahmed et Pallotta de la Cour fédérale; par les juges Locke, Nadon et Rivoalen de la Cour d’appel fédérale, et par les juges Sachs, Lederer et Sheard de la Cour divisionnaire de l’Ontario. Je rappelle le rejet explicite de cette « preuve mathématique » par la juge Pallotta dans l’affaire Stukanov 2021 cf. :

[43] De plus, outre le fait que M. Stukanov n’est pas qualifié pour présenter une preuve d’opinion à titre d’expert, ses éléments de preuve statistique et mathématique prétendus ne permettent pas d’établir le lien nécessaire. Dans sa procédure de contrôle judiciaire antérieure visant le commissaire, Stukanov c Canada (Procureur général), 2018 cf. 854, la Cour a relevé l’un des problèmes liés à la « preuve statistique » utilisée à l’appui de la plainte de M. Stukanov. Dans cette instance, M. Stukanov a affirmé que l’OPIC avait accordé sept brevets censément similaires, laissant entendre que la discrimination avait constitué un facteur dans le refus de sa demande de brevet par l’OPIC. La Cour a souligné que M. Stukanov avait confondu une corrélation alléguée avec un lien de causalité (au para 19).

[44] À mon avis, la preuve statistique prétendue que M. Stukanov a invoquée pose un problème plus fondamental en l’espèce : M. Stukanov n’a démontré aucune corrélation possible entre les motifs de ses plaintes et un motif de distinction illicite. La corrélation suppose une relation ou un lien, c’est‑à‑dire une interdépendance entre différentes variables ou différents facteurs. Même si je devais accepter que trois vérifications d’une même transaction soient supérieures à ce qui est « normal », M. Stukanov n’offre rien d’autre que des hypothèses pour laisser entendre que le fait d’être vérifié trois fois présente une corrélation avec la discrimination fondée sur l’origine nationale ou ethnique. Pareillement, même si je devais accepter que l’OPIC a pris plus de temps que la « moyenne » pour examiner les demandes de brevet de M. Stukanov, M. Stukanov n’offre rien d’autre que des hypothèses pour suggérer que le retard présente une corrélation avec la discrimination. Le fait que les demandes de brevet de M. Stukanov ont été rejetées, alors que des brevets dans un domaine similaire ont été délivrés à des inventeurs non canadiens, ne donne pas à entendre une corrélation entre le rejet de sa demande de brevet et son origine nationale ou ethnique, ou sa citoyenneté canadienne, comme il l’a allégué dans ses plaintes.

[45] En ce qui concerne les éléments de preuve mathématique prétendus, comme il a été mentionné précédemment, M. Stukanov a attribué subjectivement une probabilité mathématique présumée à chaque élément de preuve, puis a calculé une probabilité mathématique pour l’ensemble des éléments, arrivant à une probabilité supérieure à 50 p. 100 que la discrimination ait constitué un facteur dans l’allégation de différence préjudiciable de traitement de la part de l’ARC ou de l’OPIC. Ces éléments de preuve échouent à l’étape où M. Stukanov attribue subjectivement les probabilités. Par exemple, pour calculer la probabilité d’une [traduction] « hypothèse préférable » selon laquelle les motifs de distinction illicite constituaient un facteur à l’égard des trois éléments de preuve à l’appui de la plainte concernant l’ARC, M. Stukanov a utilisé [traduction] « comme intrants des probabilités subjectives de l’appelant [en l’occurrence M. Stukanov] PW1=0,8, PW2=0,9 et PW3=0,6 », et pour [traduction] l’« hypothèse anticonformiste » selon laquelle les motifs de distinction illicite ne constituaient pas un facteur, il a utilisé les intrants complémentaires [traduction] « PW1=0,2, PW2=0,1 et PW3=0,4 ». Autrement dit, M. Stukanov a déterminé les intrants. Ce n’est pas le rôle de la Commission d’enquêter sur une discrimination hypothétique.

[64] Néanmoins, M. Stukanov persiste à présenter ces arguments devant de nombreux tribunaux. Lorsqu’un tribunal ou un organe administratif rejette inévitablement ses arguments, il interjette systématiquement appel, demande un contrôle judiciaire ou alors un réexamen de la décision. La Cour fédérale, la Cour d’appel fédérale et la Cour divisionnaire de l’Ontario ont toujours indiqué que ces arguments ne pouvaient pas être retenus.

[65] La persistance de M. Stukanov à utiliser ses preuves mathématiques est un comportement vexatoire.

[66] M. Stukanov fait valoir qu’il n’a engagé aucune instance de sa propre initiative et qu’il ne peut donc pas être considéré comme un plaideur quérulent. Si je comprends bien cette affirmation, M. Stukanov ne croit pas avoir engagé ces instances parce qu’elles découlent de décisions administratives ou d’appels devant des tribunaux administratifs. Il dit que ce n’est pas de sa faute si ses demandes sont rejetées sans que [traduction] « jamais une seule raison valable ne soit donnée ».

[67] L’argument de M. Stukanov implique qu’il ait été forcé d’interjeter ces appels et de demander ces contrôles judiciaires, et qu’en tant que tels, ils ne constituent pas une instance au sens de l’article 40.

[68] Le libellé de l’article 40 indique clairement que la Cour n’est pas tenue d’accorder des ordonnances au titre de l’article 40 uniquement aux demandeurs qui engagent une action. Il est évident que le terme choisi pour figurer dans la loi, soit « instances », inclus les types de demandes et d’appels qui ont été déposés par M. Stukanov. Les demandes de contrôle judiciaire, les appels de décisions judiciaires et les appels de décisions administratives constituent des instances, selon les termes prévus à l’article 40. Cela est également démontré par la jurisprudence, dans certaines affaires où notre Cour et la Cour d’appel fédérale ont rendu des ordonnances en vertu de l’article 40 dans le cadre de demandes de contrôle judiciaire et d’appels : voir Figueroa c Canada (Procureur général), 2019 cf. 505 au para 12; voir également Coady c Canada (Procureur général), 2020 CAF 154 au para 25 [Coady].

[69] La jurisprudence démontre également que la Cour peut examiner le comportement du plaideur de manière plus générale, et pas seulement les circonstances particulières dans lesquelles la requête a été déposée (Société canadienne des postes c Varma (2000), [2000] ACF No 851 (QL), 2000 CanLII 15754 (cf.) au para 23; Canada (Procureur général) c Hicks, 2022 cf. 978, au para 44 [Hicks]). Toutefois, une ordonnance déclarant une personne plaideuse quérulente doit être fondée sur la conduite de cette personne devant le tribunal qui rend cette ordonnance : Coady , au para 29.

[70] Dans ses observations écrites, M. Stukanov explique qu’il n’a [traduction] « aucune formation juridique » et qu’il a peu d’expérience en matière de procédures judiciaires. Je note toutefois que, lors de l’audience, M. Stukanov a mentionné qu’il était titulaire d’un doctorat. Bien que sa confusion soit compréhensible, il ne reconnaît pas que les demandes de contrôle judiciaire, les appels de décisions administratives et les appels de décisions de la Cour fédérale sont tous différents types d’instances judiciaires.

(2) Les arguments de fond de M. Stukanov sont‑ils similaires dans toutes les instances engagées?

[71] M. Stukanov fait valoir que toutes les questions juridiques soulevées dans les différentes instances qu’il a engagées sont distinctes, et que chaque instance concerne des demandes de brevet, des actions ou des acteurs différents. Bien que cela soit tout à fait vrai, cela ne signifie pas que ses actions ne sont pas vexatoires. Un plaideur peut choisir de faire appel de différentes décisions et d’engager des instances découlant de différentes affaires, tout en se comportant de manière vexatoire.

[72] C’est la teneur des arguments de M. Stukanov qui est similaire, et non la nature de l’instance elle‑même. Ce dernier avance chaque fois les mêmes arguments, en s’appuyant sur les mêmes preuves mathématiques, et il allègue la partialité lorsque ses arguments ne sont pas retenus. Ce comportement est répétitif et est similaire dans toutes les instances judiciaires engagées par M. Stukanov. Pourtant, malgré le rejet constant de ses arguments, il continue à avancer les mêmes arguments de fond, ce qui est vexatoire.

[73] Malheureusement, le fait que M. Stukanov ne reconnaisse pas le caractère répétitif de la teneur ses arguments selon lesquels l’application d’une ordonnance au titre de l’article 40 est appropriée. Dans le cadre du présent appel, interjeté par M. Stukanov à la suite du refus de sa demande de brevet, et dans sa réponse à la requête du PGC, l’appelant s’appuie à nouveau sur ses preuves mathématiques. Comme l’a déclaré le PGC, l’appel interjeté à la suite du refus d’une demande de brevet dans le cadre duquel la présente requête est déposée démontre que M. Stukanov n’est pas en mesure d’obéir à la Cour, ou qu’il ne veut pas le faire.

(3) M. Stukanov continue d’interjeter des appels sans fondement en alléguant qu’il s’agit de discrimination

[74] Le PGC fait valoir que M. Stukanov reformule fréquemment ses arguments relatifs à la discrimination, même s’ils ont été rejetés. Je suis d’accord.

[75] Les six instances antérieures engagées par M. Stukanov, en plus de l’appel de la décision relative à une demande de brevet donnant lieu à la présente requête et de l’affaire connexe portée devant la CCDP, sont toutes fondées sur la même théorie, par ailleurs rejetée, sur l’existence d’une forme de discrimination. Dans plusieurs de ses demandes de contrôle judiciaire, la théorie centrale de M. Stukanov est que des décisions défavorables sont rendues en raison de la partialité et de la discrimination dont les tribunaux administratifs font preuve à son endroit.

[76] La Cour fédérale a fermement rejeté ces arguments portant sur l’existence possible de discrimination. Dans l’affaire Stukanov 1, le juge Ahmed a ainsi commenté :

[20] De plus, il est incorrect de la part du demandeur d’affirmer qu’il n’y a que deux raisons possibles pour lesquelles son brevet pouvait être rejeté : une erreur ou une [traduction] « intention cachée de faire de la discrimination ». Il s’agit d’une fausse dichotomie, car les demandes de brevet sont des questions complexes et il existe de nombreuses raisons pour lesquelles une demande peut être rejetée. La simple allégation du demandeur concernant ces soi‑disant deux seules possibilités, et sa façon d’écarter l’option de l’erreur par la suite, ne suffisent pas à démontrer le lien entre le rejet de la demande de brevet du demandeur et les actes de discrimination allégués.

[77] Pourtant, dans l’appel qui donne lieu à la présente requête, M. Stukanov a de nouveau allégué une discrimination prima facie, en avançant les mêmes arguments que dans l’affaire Stukanov 1. Il s’appuie sur le fait que sept demandes de brevet qu’il estime similaires à la sienne ont obtenu des [traduction] « résultats positifs ». Les auteurs de ces autres demandes étaient originaires de pays autres que le Canada. Toutes ont été acceptées, à l’exception de la sienne, qui provenait du Canada. M. Stukanov en conclut que l’OPIC a fait preuve de discrimination à son égard.

[78] Dans l’arrêt Stukanov 1, au paragraphe 19, le juge Ahmed a rejeté cet argument, estimant que « la corrélation invoquée ne doit pas être confondue avec un lien de causalité; en d’autres termes, le fait que le brevet du demandeur soit le seul à avoir été rejeté ne signifie pas qu’il a été rejeté sur la base des comportements discriminatoires allégués ».

[79] Les simples allégations présentées comme des éléments de preuve et dont M. Stukanov pense qu’elles démontrent la partialité sont insuffisantes. Les demandes de brevet sont des questions complexes et il existe de nombreuses raisons pour lesquelles une demande peut être rejetée : Stukanov 1, au para 20.

[80] La présente instance est un autre exemple de quérulence. M. Stukanov a de nouveau avancé des arguments très similaires à ceux que notre Cour a déjà rejetés. Soit il ne comprend pas, soit il ne veut pas comprendre que de simples allégations ne constituent pas une preuve suffisante pour fonder une plainte pour discrimination.

(4) M. Stukanov fait des allégations de partialité infondées et exagérées.

[81] Lorsque la Cour ou les décideurs rejettent les arguments de M. Stukanov, celui‑ci réagit fréquemment en faisant appel de cette décision et en alléguant la partialité du juge ou du décideur en cause.

[82] Par exemple, M. Stukanov a répondu à la décision Stukanov 1 en interjetant appel à la Cour d’appel fédérale, devant laquelle il a allégué que le juge Ahmed avait été partial. Cette allégation a été jugée non fondée et rejetée : Stukanov CAF 2019, au para 5.

[83] M. Stukanov a également fait des remarques exagérées à l’égard de la CCDP et du commissaire aux brevets. En l’espèce, il allègue que le PGC a commis une entrave à la justice, ce qui constitue une infraction pénale. Il dit également que les décideurs de la CCDP ont fait preuve d’un [traduction] « comportement criminel ». Il a allégué à plusieurs reprises la partialité de décideurs, lorsque ceux‑ci ne sont pas d’accord avec lui. Dans son mémoire de faits et du droit produit en l’espèce, il soutient que certains décideurs sont [traduction] « professionnellement incompétents ou fortement partiaux ».

[84] Encore une fois en l’espèce, M. Stukanov a allégué la partialité. Il affirme que l’OPIC a de [traduction] « très graves problèmes systémiques » et que notre Cour [traduction] « a couvert toutes ces irrégularités, ce qui n’a fait qu’encourager les employés de l’OPIC à commettre de nouvelles violations des lois ». Il s’agit d’allégations pures et simples qui ne sont étayées par aucune preuve.

[85] Comme il est indiqué ci‑dessus, depuis l’audience tenue dans le cadre de la présente affaire, M. Stukanov a interjeté un autre appel (T‑1987‑22) contre le commissaire aux brevets et concernant une demande de brevet déposée le 11 avril 2022.

[86] Les tentatives répétées d’interjeter appel et les allégations de partialité à l’encontre des décideurs et des juges sont des signes de quérulence : Fabrikant, au para 26. M. Stukanov semble ne pas comprendre que le rejet de ses arguments ne constitue pas un indice de partialité. Il s’agit là d’un autre indice de quérulence.

V. Conclusion

[87] Bien que les Cours fédérales aient adopté le terme « vexatoire » du libellé de l’article 40 de la Loi, je rappelle le commentaire du juge en chef adjoint Rooke, de la Cour du Banc de la Reine de l’Alberta, sur la [traduction] « trinité des mauvais litiges », dans Unrau v National Dental Examining Board, 2019 ABQB 283 :

[75] Deuxièmement, maintenant que nous comprenons mieux ce que sont les plaideurs quérulents, il est devenu très évident que beaucoup d’entre eux, sinon la plupart, ne considèrent pas les instances qu’ils engagent comme étant « frivole » ou « vexatoire ». C’est plutôt l’inverse qui est vrai. Du point de vue de nombreux plaideurs quérulents, leurs actions en justice constituent un élément central, voire déterminant, de leur vie. En outre, de nombreux plaideurs quérulents mènent en réalité leur action en justice de bonne foi. Ils croient sincèrement que les actions qu’ils engagent sont valables, justifiées et même nécessaires. Différentes raisons expliquent pourquoi cela peut être (ou ne pas être) le cas, mais il ne fait guère de doute pour moi que bon nombre des plaideurs quérulents que j’ai rencontrés agissent, dans ce contexte particulier, de façon sincère.

[Non souligné dans l’original.]

[88] Cela décrit parfaitement la situation de M. Stukanov. Ce dernier croit sincèrement que son action en justice sert ses propres intérêts et il est convaincu de soulever des arguments juridiquement valables en réponse aux différentes injustices perçues. Sa persistance à engager des procédures n’est pas délibérément antagoniste et il ne semble pas non plus s’acharner sur le PGC dans un but malveillant. Les circonstances sont fâcheuses.

[89] M. Stukanov a raison de dire qu’il ne possède pas toutes les caractéristiques d’un plaideur quérulent. Toutefois, la jurisprudence indique clairement que chacun de ces facteurs suffit indépendamment à conclure qu’un plaideur est quérulent : Hicks, au para 33. Son comportement récurrent suffit pour le déclarer quérulent.

[90] En l’espèce, on répond aux trois questions issues de l’arrêt Fabrikant par l’affirmative. L’encadrement supplémentaire est nécessaire. Le prononcé de l’ordonnance respecte l’objet de la législation. Enfin, l’examen des instances engagées par M. Stukanov démontre qu’il est incontrôlable ou nuisible au système judiciaire et au PGC.

[91] « À un certain point, trop c’est trop. Le pragmatisme doit l’emporter » (Simon c Canada (Procureur général), 2019 CAF 28, au para 16.) Dans ces circonstances, il est approprié de rendre une ordonnance en vertu de l’article 40. Bien que je reconnaisse que M. Stukanov puisse avoir des intentions sincères lorsqu’il engage des procédures judiciaires, le fait d’obliger le PGC à se défendre continuellement dans le cadre d’affaires non fondées ou redondantes, tout en mobilisant les ressources de la Cour, ne peut plus être toléré.

[92] Par conséquent, il est nécessaire que l’accès de M. Stukanov à la justice soit contrôlé par la Cour et que ce dernier se voie interdire la possibilité d’engager ou de continuer une instance devant notre Cour sans une autorisation préalable. Toute instance qui est engagée ou déjà engagée par M. Stukanov devant la Cour est suspendue.

[93] M. Stukanov conserve son droit d’accès à la justice, mais il devra dès lors obtenir l’autorisation de la Cour avant d’engager ou de poursuivre une action.

VI. Dépens

[94] Le PGC a proposé des dépens d’un montant forfaitaire de 1 000 $. Étant donné que M. Stukanov se représente lui‑même, j’accorderai des dépens d’un montant forfaitaire de 500 $, qui devront être payés immédiatement par Igor Stukanov au procureur général du Canada.


JUGEMENT dans le dossier T‑436‑22

LA COUR STATUE :

  1. Igor Stukanov est déclaré plaideur quérulent et ne peut engager aucune instance devant la Cour sans avoir obtenu au préalable l’autorisation de le faire.

  2. Toute instance engagée par Igor Stukanov devant la Cour est suspendue et ne peut être poursuivie sans l’autorisation de la Cour.

  3. Les dépens s’élèvent à un montant forfaitaire de 500 $, à payer immédiatement par Igor Stukanov au procureur général du Canada.

« Glennys L. McVeigh »

Juge

Traduction certifiée conforme

Caroline Tardif


 

ANNEXE A

SCHEDULE A

Décision ou instance en cause

Decision or action at issue

Première plainte

First Complaint

COUR FÉDÉRALE / ONSC (Cour div)

1er appel / demande de contrôle judiciaire

FEDERAL COURT/ONSC DIV‑CT

1st Appeal / Judicial Review

COUR D’APPEL FÉDÉRALE

Appel

FEDERAL COURT OF APPEAL

Appeal

AUTORISATION D’INTERJETER APPEL DEVANT LA COUR SUPRÊME DU CANADA

Appel

LEAVE TO SUPREME COURT OF CANADA

Appeal

Demande de réexamen

Request for Reconsideration

COURS FÉDÉRALES

FEDERAL COURTS

LA QUESTION EN LITIGE EN L’ESPÈCE

Décision du commissaire aux brevets

THE CURRENT ISSUE

Commissioner of Patents Decision

T‑436‑22

  • Appel devant la cf.

  • Requête du PGC au titre de l’article 40

T‑436‑22

  • Appeal to the FC

  • AG section 40 motion

Rejet du brevet par l’OPIC

CIPO rejection of patent

Plainte auprès de la CCDP contre l’OPIC

Complaint at the CHRC against the CIPO

T‑1968‑17

  • CJ de la décision de la CCDP

  • Rejeté par la cf.

T‑1968‑17

  • JR of CHRC decision

  • Dismissed by FC

A‑262‑18

Appel devant la CAF

  • Appel du rejet de la CF

  • Rejeté

A‑262‑18

Appeal to FCA

  • Appeal of FC dismissal

  • Dismissed

Appel à la CSC

  • Appel du rejet de la CAF

  • Rejeté

Appeal to SCC

  • Appeal of FCA dismissal

  • Dismissed

Décision du commissaire aux brevets

Commissioner of Patents Decision

T‑347‑18

  • Appel devant la cf.

  • Rejeté par la cf.

T‑347‑18

  • Appeal to the FC

  • Dismissed by FC

A‑413‑18

Appel devant la CAF

  • Appel du rejet de la CF

  • Rejeté

A‑413‑18

Appeal to FCA

  • Appeal of FC dismissal

  • Dismissed

A‑413‑38

Lettre à la CAF

  • M. Stukanov a affirmé que la CAF avait commis 17 erreurs

  • La CAF traite la lettre comme demande de réexamen

  • Conclus qu’il n’y a pas lieu de réexaminer la décision

A‑413‑38

Letter to FCA

  • Mr Stukanov alleged the FCA had made 17 errors

  • FCA treated as reconsideration

  • But no basis to reconsider

L’ARC a effectué 3 vérifications

CRA conducted 3 audits

Plainte auprès de la CCDP contre l’ARC

Complaint at the CHRC against the CRA

Rejet du brevet par l’OPIC

CIPO rejection of patent

Plainte auprès de la CCDP contre l’OPIC

Complaint at the CHRC against the CIPO

Rejet du brevet par l’OPIC

CIPO rejection of patent

Plainte auprès de la CCDP contre l’OPIC

Complaint at the CHRC against the CIPO

T‑1868‑19, T‑1925‑19, T‑709‑20

Chaque demande de CJ a été rejetée dans une seule décision en raison d’un chevauchement important

T‑1868‑19, T‑1925‑19, T‑709‑20

Each JR dismissed in one decision, given the significant overlap

Rejet du brevet par l’OPIC

Lié à la QUESTION EN LITIGE EN L’ESPÈCE

CIPO rejection of patent

This relates to the CURRENT ISSUE

Plainte auprès de la CCDP contre l’OPIC

EN COURS

Complaint at the CHRC against the CIPO

ONGOING

Décision du commissaire aux brevets

Commissioner of Patents Decision

T‑1987‑22

  • Appel devant la cf.

  • Déposé après l’audience devant la cf. pour T‑436‑22

T‑1987‑22

  • Appeal to the FC

  • Filed after the FC hearing of T‑436‑22

M. Stukanov a fourni des « preuves mathématiques » à l’appui

Mr. Stukanov provided "mathematical proofs" as evidence

ONSC (Cour div)

ONSC DIV CT

Refus de PayPal de verser de l’argent dans un compte d’une banque canadienne

PayPal refusal to pay money into Canadian Bank

Plainte auprès du TDPO contre PayPal

Complaint at the HRTO against PayPal

251/20 JR

  • CJ devant la Cour divisionnaire de l’Ontario

  • Rejeté

251/20 JR

  • JR to Ontario Divisional Court

  • Dismissed

Demande de réexamen

  • Le TDPO a refusé le réexamen

Request for reconsideration

  • HRTO declined reconsideration

 

 


COUR FÉDÉRALE

AVOCATS INSCRITS AU DOSSIER


Dossier :

T‑436‑22

 

INTITULÉ DE LA CAUSE :

IGOR STUKANOV c LE PROCUREUR GÉNÉRAL DU CANADA

 

LIEU DE L’AUDIENCE :

TENUE par vidéoconférence

 

DATE DE L’AUDIENCE :

Le 13 septembre 2022

 

JUGEMENT ET MOTIFS :

LA JUGE MCVEIGH

 

DATE DES MOTIFS :

Le 18 octobre 2022

 

COMPARUTIONS :

M. Igor Stukanov

 

L’APPELANT, pour son propre compte

M. James Schneider

 

POUR L’INTIMÉ

 

AVOCATS INSCRITS AU DOSSIER :

Procureur général du Canada

Toronto (Ontario)

POUR L’INTIMÉ

 

 

 Vous allez être redirigé vers la version la plus récente de la loi, qui peut ne pas être la version considérée au moment où le jugement a été rendu.